(一)设立依据:
《住房公积金管理条例》第二十六条规定:缴存住房公积金的职工,在购买、建造、翻建、大修自住住房时,可以向住房公积金管理中心申请住房公积金贷款。
(二)办理条件:
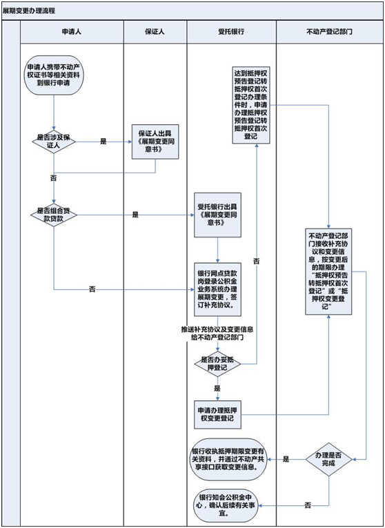
1、已完成预购商品房或新建商品房抵押权预告登记(预购商品房贷款抵押登记)(以下简称抵押权预告登记)未办理抵押权预告登记转抵押权首次登记的;
已完成抵押权首次登记后,申请抵押变更登记的。
2、组合贷款的,公积金贷款办理展期变更,须先征得受托银行的同意(受托银行提供《展期变更同意书》,可在我中心官网“便民服务-下载中心”下载使用)。
3、住房公积金阶段性担保的已办妥抵押权预告登记未办抵押权预告登记转抵押权首次登记的,仍在保证期内,办理展期变更时,须先征得保证人的同意(保证人提供《展期变更同意书》,可在我中心官网“便民服务-下载中心”下载使用)。
4、贷款正常还款中可申请办理,每年度(按自然年计算)只可以办理一次期限变更,变更后每月还款额不得高于其家庭月收入(申请期限变更时的缴存基数)的60%。
(三)所需资料:
1、借款人、抵押人有效身份证件原件;
2、配偶有效身份证件原件(需要将配偶的缴存基数纳入供收比计算的必须提供);
3、结婚证件原件及复印件(需要将配偶的缴存基数纳入供收比计算的必须提供);
4、异地缴存证明(应含缴存状态、缴存基数等;异地缴存职工提供,否则不用提供);
5、《展期变更同意书》(受托银行使用)原件(组合贷款的须提供,否则不用提供);
6、《展期变更同意书》(开发商使用)原件(在保证期内的须提供,否则不用提供)。
(四)办理流程:

(五)办理地点:
贷款银行办理网点。
(六)办理方式:
借款人、抵押人现场办理。
(七)办理时限:
现场办结。
(八)联系电话:
12329或12345。




